Алгебра | 5 - 9 классы
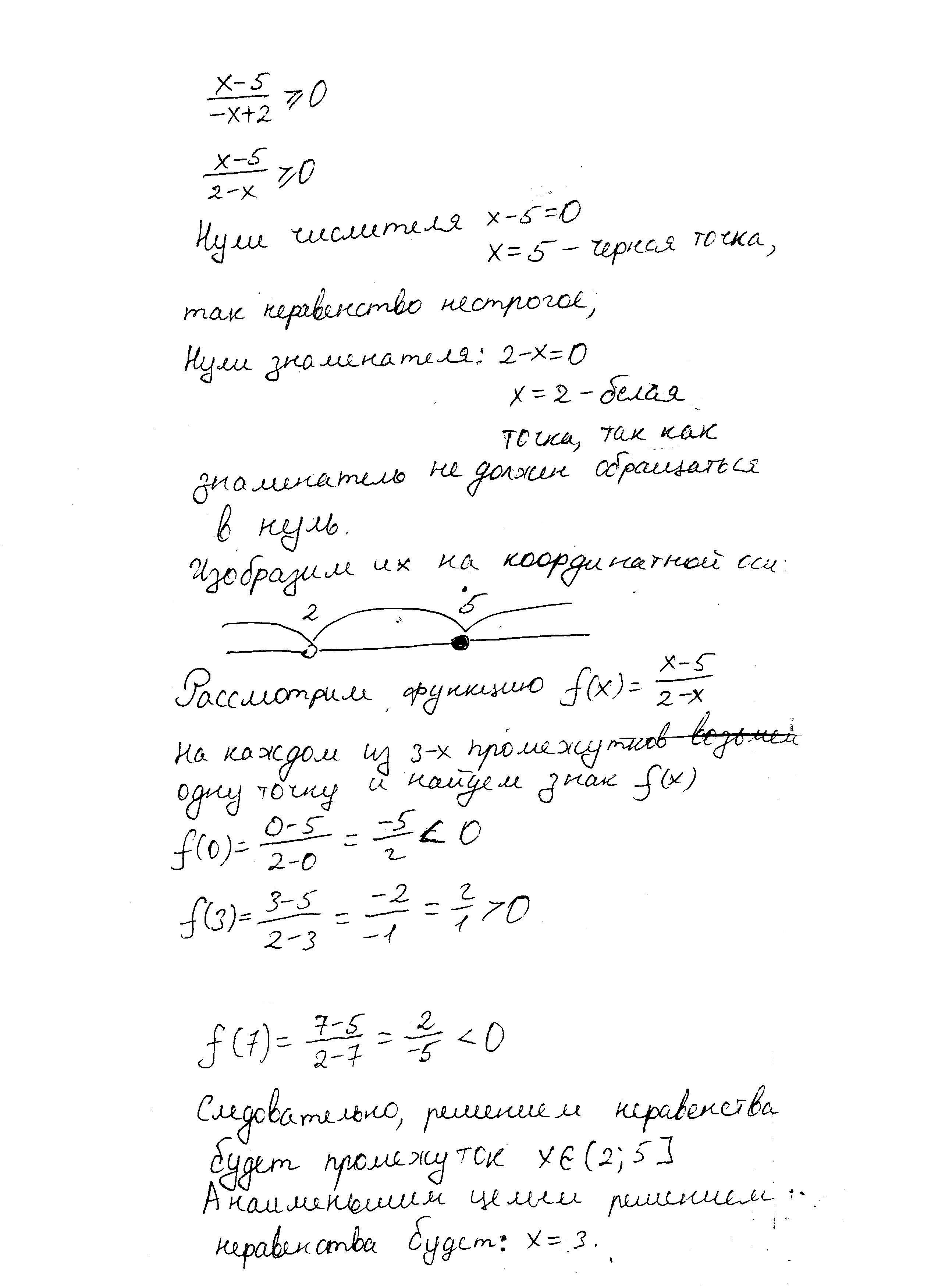
Наименьшее целое решение неравенства x - 5 / - x + 2 > ; = 0.

Найдите целые решения неравенства?
Найдите целые решения неравенства.

Найти сумму целых решений неравенства х² - 7х + 10≤0 ?
Найти сумму целых решений неравенства х² - 7х + 10≤0 .

Найдите сумму всех целых чисел, которые являются решением системы неравенств?
Найдите сумму всех целых чисел, которые являются решением системы неравенств.
Помогите пожалуйста!

C)3. Найдите целые решения неравенства : х² - 3x - 10< ; 0?
C)
3.
Найдите целые решения неравенства : х² - 3x - 10< ; 0.

Найдите целые решения неравенства пожалуйста?
Найдите целые решения неравенства пожалуйста.

Найлите количество целых отрицательных решений неравенств?
Найлите количество целых отрицательных решений неравенств.

Найдите наибольшее целое решение неравенства9 - 4х > ; 0?
Найдите наибольшее целое решение неравенства
9 - 4х > ; 0.

Найдите целые решения неравенства x ^ 2 + 4x + 3 < ; 0?
Найдите целые решения неравенства x ^ 2 + 4x + 3 < ; 0.

Найдите наибольшее целое решение неравенства x - 6 / x - 1 > ; 3?
Найдите наибольшее целое решение неравенства x - 6 / x - 1 > ; 3.

Найдите целы решения системы неравенств?
Найдите целы решения системы неравенств.
На этой странице сайта вы найдете ответы на вопрос Наименьшее целое решение неравенства x - 5 / - x + 2 > ; = 0?, относящийся к категории Алгебра. Сложность вопроса соответствует базовым знаниям учеников 5 - 9 классов. Для получения дополнительной информации найдите другие вопросы, относящимися к данной тематике, с помощью поисковой системы. Или сформулируйте новый вопрос: нажмите кнопку вверху страницы, и задайте нужный запрос с помощью ключевых слов, отвечающих вашим критериям. Общайтесь с посетителями страницы, обсуждайте тему. Возможно, их ответы помогут найти нужную информацию.

Ответ :
х = 3
Объяснение :
Решение в приложении.
.